JCI insight 硫酸吲哚酚通过激活ROS/MAPK和NF-κB信号通路降低Ito,f
主要研究内容:
在慢性肾脏病(CKD)患者中,与心脏猝死相关的室性心律失常的发生率很高,严重影响了患者的预后,然而对其具体的机制目前知之甚少。周亚峰教授团队建立了CKD大鼠模型,并通过体内和体外应用硫酸吲哚酚(IS),采用膜片钳、心电图仪和分子生物学实验等技术进行实验来探讨CKD相关室性心律失常的潜在机制。研究结果提示IS通过激活ROS/MAPK和NF-κB信号通路,降低Ito,f相关蛋白和Ito,f密度,并延长动作电位时程(APD)和QT间期,从而增加CKD相关心律失常的易感性。
1. 在高IS水平的CKD大鼠中,Ito,f相关蛋白表达下调
为探讨CKD大鼠心脏Ito,f相关蛋白的变化,建立了部分肾切除的CKD大鼠模型。
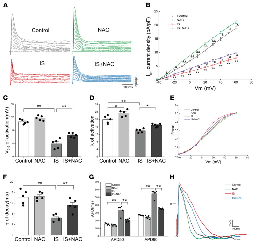
2. IS在体外可以降低Ito,f相关蛋白的表达水平和电流密度
通过IS处理或不处理新生大鼠心室肌细胞(NRVMs)来探讨IS对Ito,f相关蛋白和电流密度的影响。
3. IS延长NRVMs的动作电位时程,并增加CKD大鼠室性心律失常的易感性
作者采用全细胞电流钳技术记录NRVMs的动作电位。
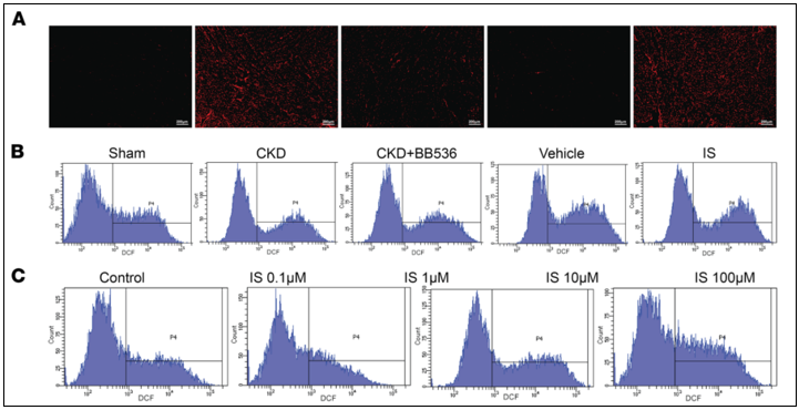
4. ROS的产生参与了IS诱导的Ito,f相关蛋白和电流密度的降低
为了探讨IS诱导Ito,f相关蛋白减少的具体机制,我们用免疫荧光和流式细胞术检测了ROS的产生。

5. p38 MAPK和p44/42 MAPK是IS处理大鼠和NRVMs ROS下游的主要信号通路
上述数据表明,ROS的产生可能下调了Ito,f相关蛋白的表达。然而,这一过程可能涉及一些下游的信号通路。因此,进一步研究了p38 MAPK、p44/42 MAPK和NF-κB信号通路在IS处理的大鼠和NRVMs中的变化。
6. 激活p38 MAPK、p44/42 MAPK和NF-κB信号通路下调Ito,f相关蛋白和电流密度
在IS处理的大鼠和NRVMs中,p38MAPK、p44/42MAPK和NF-κB信号通路被激活,p38MAPK和p44/42MAPK作为ROS的下游信号。然而,目前尚不清楚p38MAPK、p44/42MAPK和NF-κB信号通路是否参与了Ito,f相关蛋白和电流密度的调节。
总结:
本研究揭示了CKD相关室性心律失常的一种新的潜在机制。这些结果表明,IS通过激活ROS/MAPK和NF-κB信号通路,降低Ito,f相关蛋白和Ito,f密度,从而延长APD和QT间期,从而增加CKD相关心律失常的易感性。
此外,周亚峰教授团队于2021年在一区TOP期刊ACS NANO(IF:15.88)发表了“A Minimally Invasive Exosome Spray Repairs Heart after Myocardial Infarction”一文。研究结果表明,使用微创外泌体喷雾剂(EXOS) 是一种有前景的策略,可以为心脏修复提供治疗性外泌体。今后,周亚峰教授团队在致力临床医疗工作的同时,也将继续推进科研创新工作,为未来医疗的进步与发展提供新的理论与技术支持。
周亚峰教授课题组简介:
组长周亚峰,中共党员,现任苏州大学附属独墅湖医院副院长,心内科学科带头人,苏州大学高血压研究所所长,苏州大学附属第一医院心内科主任医师,教授,医学博士,博士生导师(学术型博导,专业型博导,临床型博导)。
本课题组目前发表SCI论文70余篇,包含多篇国际顶级期刊重要研究。作为具有较强科研创新能力的研究团队,依托苏州大学附属独墅湖医院、苏州大学医学中心、苏州大学高血压研究所,本课题组一直坚持将基础与临床结合、积极推动基础临床转化的理念,努力搭建苏州市高水平科研创新平台。