欢迎来到苏州大学附属第四医院(苏州市独墅湖医院) 2026年05月18日 星期一
  • wechat
logo
苏州市独墅湖医院
  • 来院导航
  • 就医须知
  • 专家门诊
  • 医院首页
  • 医院概况 +
    • 院长致辞
    • 医院简介
    • 现任领导
    • 历史沿革
    • 医院风光
  • 机构设置 +
    • 临床科室
    • 医技科室
    • 行政部门
    • 科研机构
  • 医资力量 +
    • 引进团队
    • 专家介绍
  • 就医指南 +
    • 门诊排班
    • 就医须知
    • 来院导航
    • 院内导航
    • 报告查询
    • 医保指南
  • 医疗特色 +
    • 杂交手术室(MR+DSA)
    • 国际部
    • 生物医药产业转化中心
    • 内镜中心
    • 家庭产房(LDR)
  • 院务公开 +
    • 医德医风
    • 规章制度
    • 公示公告
    • 招标信息
  • 新闻中心 +
    • 医院动态
    • 人事招聘
    • 媒体聚焦
    • 医院海报
    • 健康科普
    • 志愿服务
    • 感谢信
  • 教学科研 +
    • 导师风采
    • 科教动态
    • 科学研究
    • 医学教育
  • 医院文化 +
    • 党建文化
    • 清廉医院
    • 员工风采
    • 老年友善
    • 图书馆
  • 护理园地 +
    • 科室简介
    • 护理资讯
    • 临床护理及教育科研
    • 天使风采
    • 制度及流程
    • 联系方式
  • 院感防控 +
    • 工作流程
    • 管理制度
    • 培训资料
  1. 首页
  2. 教学科研
  3. 科教动态
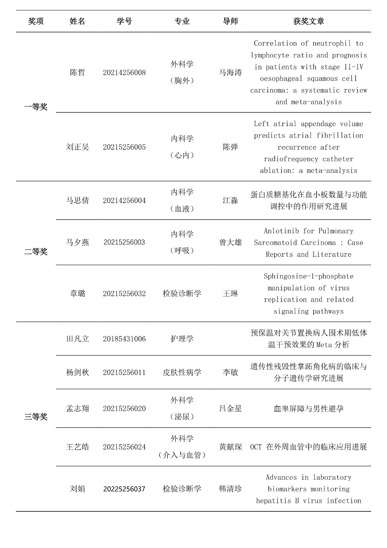
苏大附属独墅湖医院研究生首届文献综述评比获奖名单公示
来源:李梦琳 发布时间:2022-09-07 09:03:00 浏览次数:6967

各位导师及在读研究生:

         根据独墅湖医院研究生首届文献综述评比活动的通知要求,经学生提交参评文章、科教处初审、资深专家评审,现将获奖名单公式如下。

(按学号大小排名)


科研部

2022年9月7日



医院新闻

查看更多
  • 2026苏州大学附属第四医院(苏州市独墅湖医院)新春贺词:这一年,我们淬炼五载让“苏四”更“舒适”
    2026.02.14

    在苏州独墅湖畔,苏大附四院这家年轻的公立三级医院正以昂扬之姿快速崛起,五年...

  • 深化业财融合,共促高质发展——江西省第五期高端会计人才至我院交流学习
    2026.04.01

    近日,江西省第五期高端会计人才培养项目(行政事业班)学员一行到访苏州大学附...

  • 疼痛科开展腰交感神经节射频热凝术治疗糖尿病性周围神经痛患者
    2026.04.01

    近日,苏大附四院疼痛科成功实施腰交感神经射频热凝+无水乙醇毁损术治疗一位糖...

友情链接
  • 国家卫生健康委员会
  • 江苏省卫生健康委员会
  • 苏州大学
  • 苏州工业园区管委会
  • 苏州市卫生健康委员会
  • 苏州大学附属第一医院
苏州工业园区崇文路9号
0512-65955080
Copyright©2021 苏州大学附属第四医院(苏州市独墅湖医院)版权所有 苏ICP备2021007495号

因网站预约挂号系统正在升级

如您需要预约挂号,请关注苏州市独墅湖医院微信公众号,点击掌上就医进行预约挂号